发布时间:2020/8/31 11:52:21
点击数:0
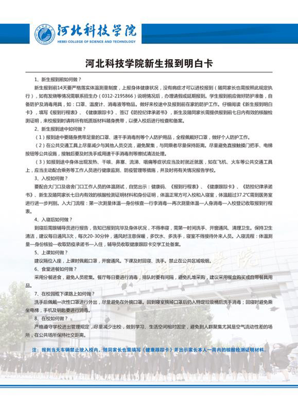
根据河北省教育厅和保定市政府有关疫情防护要求,新生报到需提供“三卡一书”(新生报到明白卡、新生健康跟踪卡、新生报到行程轨迹卡、新型冠状病毒疫情防控承诺书),如有家长随同需提供随同家长健康跟踪卡,请学生按时监测体温,如实填写。开学报到当天需携带“三卡一书”、随同家长健康跟踪卡进入校园。
注:“三卡一书”、随同家长健康跟踪卡模板见附件,请自行下载。





下一条:名师示范引领 河科齐头并进
冀公网安备13060602001013号
校办室24小时电话:0315-8810626
招生办电话:0315-8810555
地址:唐山市曹妃甸区新城东海路209号
书记邮箱:hbkjxytsyx@163.com
校长邮箱:15631251381@163.com
邮编:063200
版权所有 © beat365