
二十大报告明确提出要“推进教育数字化”,教师是提升教育水平的主力,要不断提升教师的能力素养。
为了深入贯彻落实党的二十大精神,扎实推进国家教育数字化战略行动,完善教育信息化标准体系,提升教师利用数字技术优化、创新和变革教育教学活动的意识、能力和责任,教育部于近日研究制定了《教师数字素养》标准,用于对教师数字素养的培训与评价。

什么是“教师数字素养”?
教师数字素养,即教师适当利用数字技术获取、加工、使用、管理和评价数字信息和资源,发现、分析和解决教育教学问题,优化、创新和变革教育教学活动而具有的意识、能力和责任。
《教师数字素养》标准包括五个维度,即数字化意识、数字技术知识与技能、数字化应用、数字社会责任、专业发展。每个一级维度下,又包含若干二级维度、三级维度和具体描.
数字化意识维度

数字技术知识与技能维度

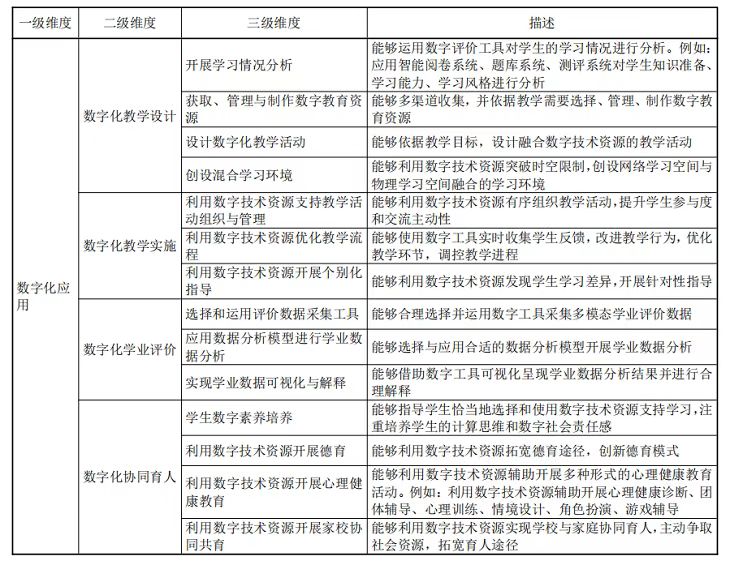
数字化应用维度

数字社会责任维度

专业发展维度

教育部发布《教师数字素养》行业标准,可以指导教师们跟上时代步伐,不断学习新技能,借助变革的数字技术,提高教育能力和水平!
冀公
网安备
13060602001013号